Причина «несбытия мечт»
Нельзя лечить непознанную болезнь
В предыдущей статье я описал проблему «несбытие мечт». Указал, что она является СВП и объяснил почему.
Обозначил, что, чтобы её преодолеть «нужно искать причины появления проблемы «несбытие мечт». Выяснять, что породило эту проблему. Следствием чего она является.
Если задать вопрос: почему не происходит фактического перехода из одного действительного НЕ желательного состояния и/или положения в другое действительное, но уже желаемое, состояние и/или положение в заданные сроки? То практически любой сможет ответить примерно так: потому что необходимые для этого стратегические цели не достигаются.
Копнём глубже.
А почему стратегические цели не достигаются? Потому что в ходе движения к цели получаются скудные результаты из всего объёма работ, выполненных в заданный период времени. А скудные результаты получаются из-за того, что:
- нарушаются сроки выполнения запланированных стратегических мероприятий;
- сроки выполнения работ по заказам, договорам, проектам и т. п. постоянно срываются;
- получаются результаты выполненных работ в реальности НЕ нужные организации для достижения её стратегических целей;
- не задаются ожидаемые целевые результаты (цели), которые необходимо достичь выполнением задач к заданным срокам.
Нарушение сроков выполнения запланированных стратегических мероприятий, в свою очередь является следствием того, что «в действительности не выполняются конкретные задуманные шаги в рамках реализации стратегического плана» и «необходимые мероприятия по изменениям в организации не реализуются в заданные сроки».
А почему это происходит? Потому что делается очень мало работы в заданные сроки. Из-за этого также постоянно срываются сроки выполнения работ по заказам, договорам, проектам и т. п.
У каждого фразы могут быть свои, но общий их смысл будет примерно таким.
Теперь давайте посмотрим эту логику в виде Дерева текущей реальности (ДТР)[1] из Теории ограничения систем Голдратта (ТОС)[2]. Помните, я в предыдущей статье говорил, что «ДТР строится для поиска проблемы (одной или нескольких), породившей СВП. Это делается путём выявления в ДТР причинно-следственных связей между проблемами, вызвавшими СВП».
Это я и сделал. Только в ходе построения ДТР в представленных выше фразах такие слова, как «мероприятия», «шаги», «работа» я поменял на слово «задача» в разных склонениях по числам, родам и падежам. От чего смысл не поменялся, но всё привелось к одному оперируемому объекту — задаче.
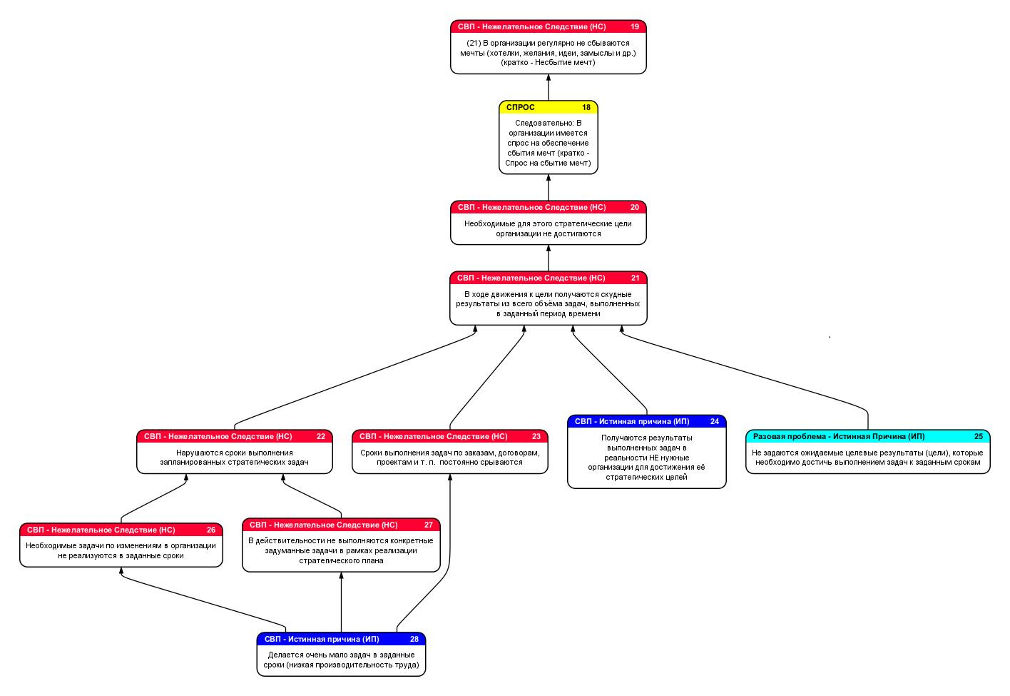
В результате получилась логическая цепочка, представленная на рисунке:
Рисунок: ДТР по проблеме «несбытие
мечт» В корне этого ДТР лежит СВП — истинная причина (ИП)[3]: «делается очень мало задач в заданные сроки». Действительно, «сбытие мечт»
предполагает фактический переход из одного состояния в другое. А это, как правило,
требует существенных усилий на выполнение задач для достижения главных и промежуточных
целей — целевых результатов. Довольно часто, для того чтобы выполнить фактический переход в заданные сроки,
объективно, надо сделать очень много задач. Выполнить много задач и исполнить в
рамках этого много действий. А если этого не делается, то в заданные сроки цели
не достигаются, а, соответственно, мечты не сбываются. Проверим логику: — если делается мало задач в заданные сроки, то в действительности не выполняются
конкретные задуманные задачи в рамках реализации стратегического плана и в заданные
сроки не реализуются необходимые задачи по изменениям в организации, а также постоянно
срываются сроки выполнения работ по заказам, договорам, проектам и т. п., — а раз не выполняются конкретные задуманные задачи в рамках реализации стратегического
плана и в заданные сроки не реализуются необходимые задачи по изменениям в организации,
то нарушаются сроки выполнения запланированных стратегических задач, — и если сроки стратегических задач нарушаются, а также если постоянно срываются
сроки выполнения работ по заказам, договорам, проектам и т. п., то получаются скудные
результаты в установленный период времени, — скудные результаты не позволяют достичь стратегических целей, — если стратегические цели не достигаются, НЕ происходит фактического перехода
из одного действительного НЕ желательного состояния и/или положения в другое действительное,
но уже желаемое, состояние и/или положение в заданные сроки. То есть случается «несбытие мечт». Логично? Мне кажется да. Проблему «получаются скудные результаты
в установленный период времени» дополнительно усугубляют такие следующие
две проблемы, как: Разовая проблема, являющаяся истинной причиной (ИП): «не задаются ожидаемые целевые результаты (цели),
которые необходимо достичь выполнением задач к заданным срокам» на мой взгляд
«яйца выеденного не стоит». Она
преодолевается просто — формулированием целевого результата к каждой задаче. Собственно,
этим и продиктована обязательность такого атрибута задачи, как её ЦРЗ[4]. Вторая проблема — СВП, являющаяся истинной причиной (ИП): «получаются результаты выполненных задач в реальности
НЕ нужные организации для достижения её стратегических целей» является следствием
того, что в организации выполняются НЕфункциональные задачи[5], которые
никак не связаны со стратегическими целями организации. Её преодоление также зависит
от налаживания управления потоком задач и последующего совершенствования его работы
в части борьбы с нефункциональными задачами, т. е. с потерями процесса «менеджмент».
Но об этом мы поговорим отдельно и несколько позже. Сейчас же перейдём к СВП: «делается очень мало задач в заданные сроки». Именно она, если отбросить две других, является истинной причиной «несбытия мечт». В свою очередь, «делается очень мало
задач в заданные сроки» имеющимися ресурсами — это есть, другими
словами, проблема «низкая производительность труда». Отсюда, «низкая производительность
труда» — это причина «несбытия
мечт». Следовательно, ответом на вопрос: «почему мечты не сбываются?» будет: «из-за низкой производительности труда». Не только. Но в большей
степени. Резюмируем. Для поиска проблемы (одной или нескольких), породившей СВП: «несбытие мечт» было построено Дерево
текущей реальности (ДТР). Оно показало, что в корне этого ДТР лежит СВП — истинная
причина (ИП): «делается очень мало задач
в заданные сроки». А это и есть, другими словами, проблема «низкая производительность труда». Отсюда,
«низкая производительность труда»
— это причина «несбытия мечт». Дальнейшие умозаключения в настоящем блоге будут базироваться именно на этой
предпосылке, в основе которой лежит логическая связь: Теперь раз я заговорил о производительности труда, предлагаю её и обсудить.
Изучить, что в блоге подразумевается под общим показателем «производительность труда»? Полная версия статьи доступна в моей книге «Задачи чудесные, или Козырная „ТУЗ“ Мотаева!» С уважением к Вам и Вашему делу, Мотаев Александр Обсудить эту и другие статьи блога вы можете в нашем Telegram-канале «Управление потоком задач». [1] Читай о ДТР статью «Методология построения дерева текущей реальности (ДТР) из ТОС» ниже в разделе 8. «Применяемые в ТУЗ известные методики, методологии и теории», а также статью «Воспроизводимое построение Деревьев Текущей Реальности (ДТР)» в подразделе 7.1. «Генерирование процессных задач» в разделе 7. «Технология
управления задачами (ТУЗ)». [2] Читай о ТОС статью «Теория ограничения систем Голдратта (ТОС)» в разделе 8. «Применяемые в ТУЗ известные методики, методологии и теории». [3] О том, что такое истинная причина (ИП) читай в статье «Понятие
„проблема“» в разделе 2. «Главная сущность менеджмента — „задача“» [4] Читай статью «Что такое целевой результат задачи?» в разделе 2. «Главная сущность менеджмента — „задача“» [5] Эти задачи я описал в статье «Функциональные и НЕфункциональные задачи» в разделе 2. «Главная сущность менеджмента — „задача“»
