Гайд по новогоднему маркетингу: 5 готовых сценариев и чек-лист

Новогодние кампании— это марафон скидок и акций, а также отличный повод напомнить клиентам о себе и сказать «спасибо». Но помимо креатива они требуют точной настройки, чтобы все процессы работали в едином тандеме.
Мы подготовили для вас подборку новогодних сценариев и технический чек-лист, которые помогут спланировать декабрьские коммуникации.
5 маркетинговых сценариев к Новому году
Эти сценарии легко настроить в едином центре управления маркетингом Altcraft. Запишитесь на бесплатное демо — мы расскажем, как платформа поможет именно вашему бизнесу!
Рекомендация по выбору подарков
Цель сценария: помочь клиенту определиться с выбором, развеять возможные сомнения и упростить путь к покупке.
Как работает
В основе сценария — сбор данных об интересах клиентов и недавних просмотрах на сайте или в приложении. К примеру, триггер может сработать, если пользователь несколько раз открывал разделы «Подарки», «Наборы» или «Новогодние акции».
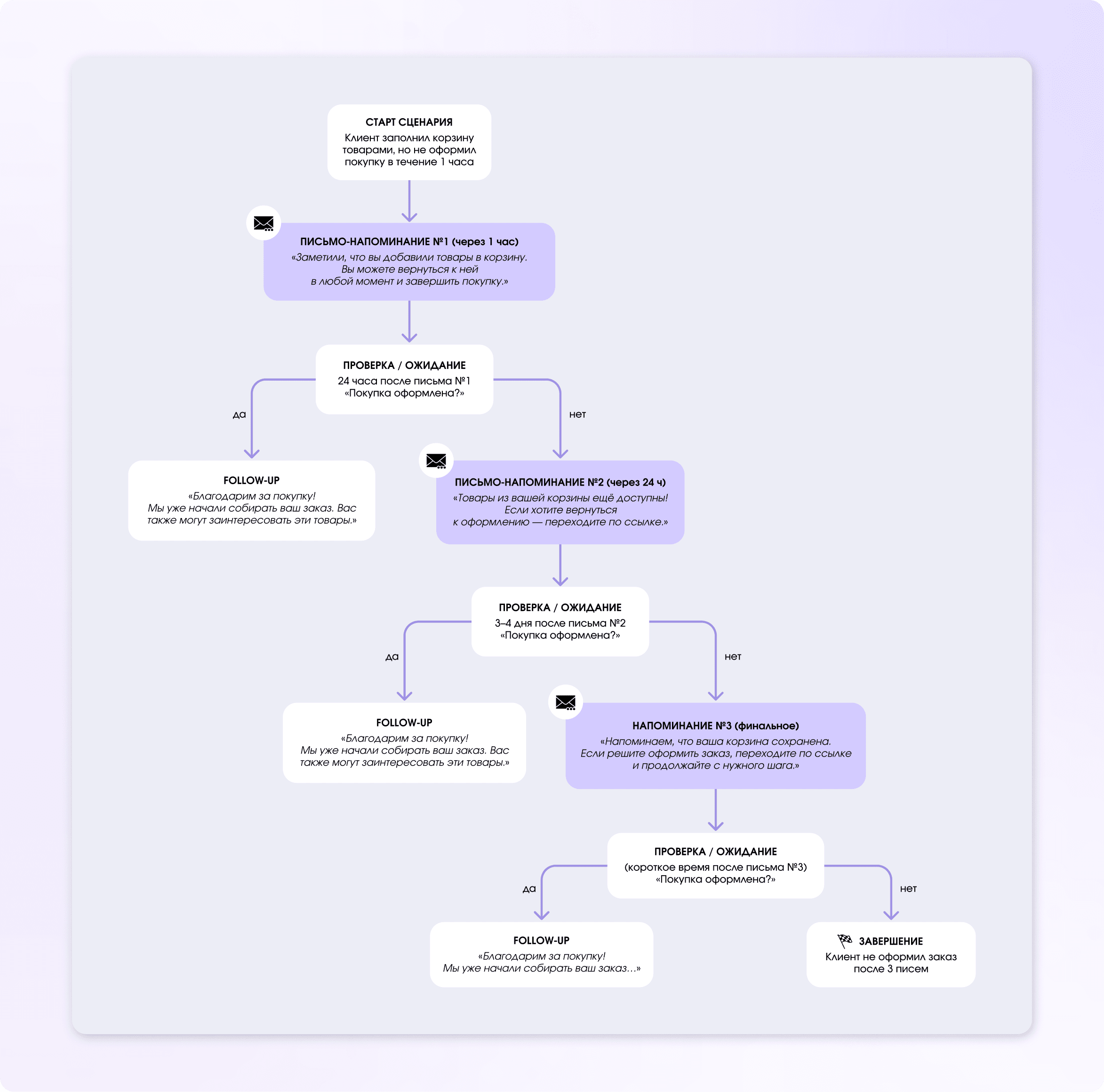
Сделайте письмо лёгким и дружелюбным. Например: «Ещё не решили, что подарить? Мы готовы помочь с идеями!». Внутри разместите подборку по категориям: для семьи, друзей, коллег, «на любой кошелёк». Если же клиент не открыл рассылку или открыл, но не оформил заказ, через1—2 дня отправьте напоминание с посылом «Ваш идеальный подарок всё ещё ждёт вас» и ссылкой на раздел «Вас может заинтересовать». Чего избегать Сложная навигация. Никаких лишних и запутанных шагов в подборе и оформлении быть не должно. Чем проще путь от идеи к покупке, тем выше вероятность конверсии. Чрезмерные напоминания. Достаточно одного повторного касания, иначе слишком частая рассылка начнёт раздражать получателей. Цель сценария: вернуть клиента к интересующим товарам и стимулировать оформление заказа.Как работаетНапоминание о брошенной корзине стоитотправлять сериями: В рассылку добавьте динамическую сетку товаров и кнопку «Перейти в корзину», которые станут визуальным якорем и помогут быстрее вернуться к покупке. После покупкизавершите коммуникацию на тёплой ноте, поблагодарив клиента в follow-up-письме. Дополнительно оно может включать сопутствующие товары и аксессуары длякросс-продажи увеличения среднего чека. Чего избегать Неточные сроки. Не обещайте доставку до праздников или в определённую дату, если не сможете точно её гарантировать, либо заранее предупреждайте о возможных задержках. Неудобное время рассылки. К примеру, уведомление посреди ночи подписчик в лучшем случае проигнорирует, а в худшем — отпишется, чтобы больше таких рассылок не получать. Как определить лучшее время для отправки сообщений? Рассказали в этой статье. Цель сценария: обратиться к подписчикам, которые от 3 до 9 месяцев подряд не открывали письма, улучшить качество базы и повысить долю активных получателей. Когда подписчик совершит целевое действие, переведите его в активный сегмент и подключите стандартные сценарии. После успешной реактивации обновите частоту рассылок, чтобы не перегрузить получателя в первые недели. А если подписчик не перешёл по ссылке, через3—4 дня отправьте короткое напоминание: «Не забудьте про ваш праздничный бонус». Чего избегать Цель сценария: напомнить о бренде тем, кто пропустил основную кампанию. Повысить открываемость и кликабельность, сохранив комфорт клиентов.Как работает Если подписчик не открывал основное письмо в течение пары дней, отправьте сообщение с новой темой, прехедером и текстом. Вместо общего посыла о подарках и распродажах сделайте акцент на конкретной ценности. К примеру, предложите небольшую подборку бестселлеров или удобную доставку. Клиент всё ещё игнорирует рассылки? Через1—2 дня подключите push или SMS с коротким сообщением («Идеи подарков для семьи, друзей и коллег. Доставим до 25 декабря»). А если реакция полностью отсутствует, поставьте дальнейшие рассылки на паузу. Таких пользователей лучше временно переместить в сегмент «Пассивная аудитория» и вернуться к ним позже через реактивацию. Чего избегать Цель сценария: вернуть внимание клиентов после праздников, стимулировать повторные покупки и активацию бонусов. Чего избегать Этот чек-лист поможет быстро пройтись по ключевым шагам подготовки и запустить праздничные рассылки без хаоса и спешки. Цель кампании задаёт вектор новогодних коммуникаций. Сформулировать её поможет ответ на вопрос «Что именно мы хотим получить от новогоднего сезона?». Стратегия становится фильтром для новых задумок. Если идея не приближает команду к цели и не вписывается в план — отложите её, чтобы сохранить ресурсы. Для начала определите сроки и этапы новогодней маркетинговой кампании: Пик активности. Почти 50% жителей России планируют новогодние покупки на вторую половину декабря. В этот период нужно быть готовым к нагрузкам: инфраструктура, логистика и поддержка должны работать без сбоев. Январское возвращение. Определите, когда и как вы начнёте возвращать клиентов в привычный ритм коммуникаций. Чтобы кампания была цельной, все каналы должны работать согласованно: Для грамотного управления маркетингом обязательно учитывайте разные сегменты аудитории: Высокий темп и огромная конкуренция оставляют мало шансов быстро исправлять возможные неполадки. Защититься от неприятных сюрпризов поможет детальная техническая проверка: Полноценные цепочки коммуникаций в маркетинговых платформах способны работать без ручного вмешательства. К примеру, в едином центре управления маркетингом Altcraft после настройки сценария система автоматически реагирует на действия клиента и отслеживает результаты, что особенно удобно в загруженный праздничный сезон. Какие ещё возможности открывает Altcraft: Новогодний сезон — отличное время показать, что вы действительно заботитесь о своих клиентах. Если продумать действия заранее и выстроить их последовательно, каждое из них будет усиливать другое и укреплять доверие к бренду. CDP Altcraftпоможет объединить каналы и автоматизировать процессы, чтобы ваши кампании работали слаженно и предсказуемо. Запишитесь на демо и узнайте больше о том, как наша платформа поможет вашему бизнесу.
Подписывайтесь на наш телеграм-канал. Там вы найдёте актуальные новости в области digital-маркетинга, полезные статьи и интересные исследования. Будьте в теме вместе с нами :)

Брошенная корзина перед праздниками

Реактивация «спящих» подписчиков
Как работает
Здесь главная задача первого касания — напомнить о себе и вызвать позитивные ассоциации. Для этого отправьте лёгкое и эмоциональное письмо «Мы скучали по вам! Вас ждёт эксклюзивная новогодняя скидка» с CTA-кнопкой, например, «Активировать» или «Перейти в каталог».
Неоткрытые письма

Послепраздничное вовлечение
Как работает Начиная с 5–7 января отправьте письмо с благодарностью всем клиентам, совершившим покупку в декабре. В основной части предложите скидку или промокод со сроком действия. При наличии программы лояльности добавьте кнопку «Активировать бонус» или «В личный кабинет», чтобы клиент мог использовать подарок сразу.
Если подписчик не открыл письмо в течение 48–72 часов, напомните о бонусе коротким сообщением в другом канале. Чтобы не раздражать аудиторию, ограничьте напоминание одним касанием.
Через 2–4 дня после того, как покупатель воспользовался предложением, отправьте письмо с дополнительной ценностью. Например, предложите вступить в клуб бренда, чтобы получать больше привилегий, или подписаться на обновления, чтобы узнавать об акциях и новинках быстрее.
Номинальные бонусы. Предложение должно быть ощутимым и ценным, а механика промокода или скидки — прозрачной и без лишних условий.
Холодный тон. После эмоциональных декабрьских рассылок сухое и формальное письмо будет восприниматься как неприятный контраст.Новогодний чек-лист: контрольная точка перед стартом кампании
Определите цель
Разработайте маркетинговую стратегию
Запуск. Первые рассылки можно запланировать на десятые числа декабря, но если вы хотите начать кампанию заранее — лучше ориентироваться на первые числа месяца или даже конец ноября.Проверьте технические детали
Автоматизируйте сценарии маркетинговых коммуникаций
Заключение