Как разработать скрипт прослушки звонков: продумываем систему тегов и повышаем качество аналитики
Анализировать звонки мы советуем любому бизнесу, который заинтересован в повышении эффективности рекламных кампаний и работы менеджеров. Как показывает наша практика, особенно востребован коллтрекинг в таких тематиках, как медицина, недвижимость, фитнес-индустрия и ресторанный бизнес.
В медицинской тематике, например, прослушивать звонки необходимо, так как для клиник метрики эффективности (расход, конверсия, CPL) рассчитываются на основе первичных лидов.
О чем расскажем в этом материале:
- Что такое прослушивание и тегирование звонков.
- Какие проблемы выявляют прослушивание и тегирование звонков.
- Как составить скрипт прослушки и тегировать звонки.
Что такое прослушивание и тегирование звонков
Прослушивание — это отслеживание записей телефонных разговоров менеджеров отдела продаж с клиентами. Обычно этим занимаются специалисты по контролю качества обращений.
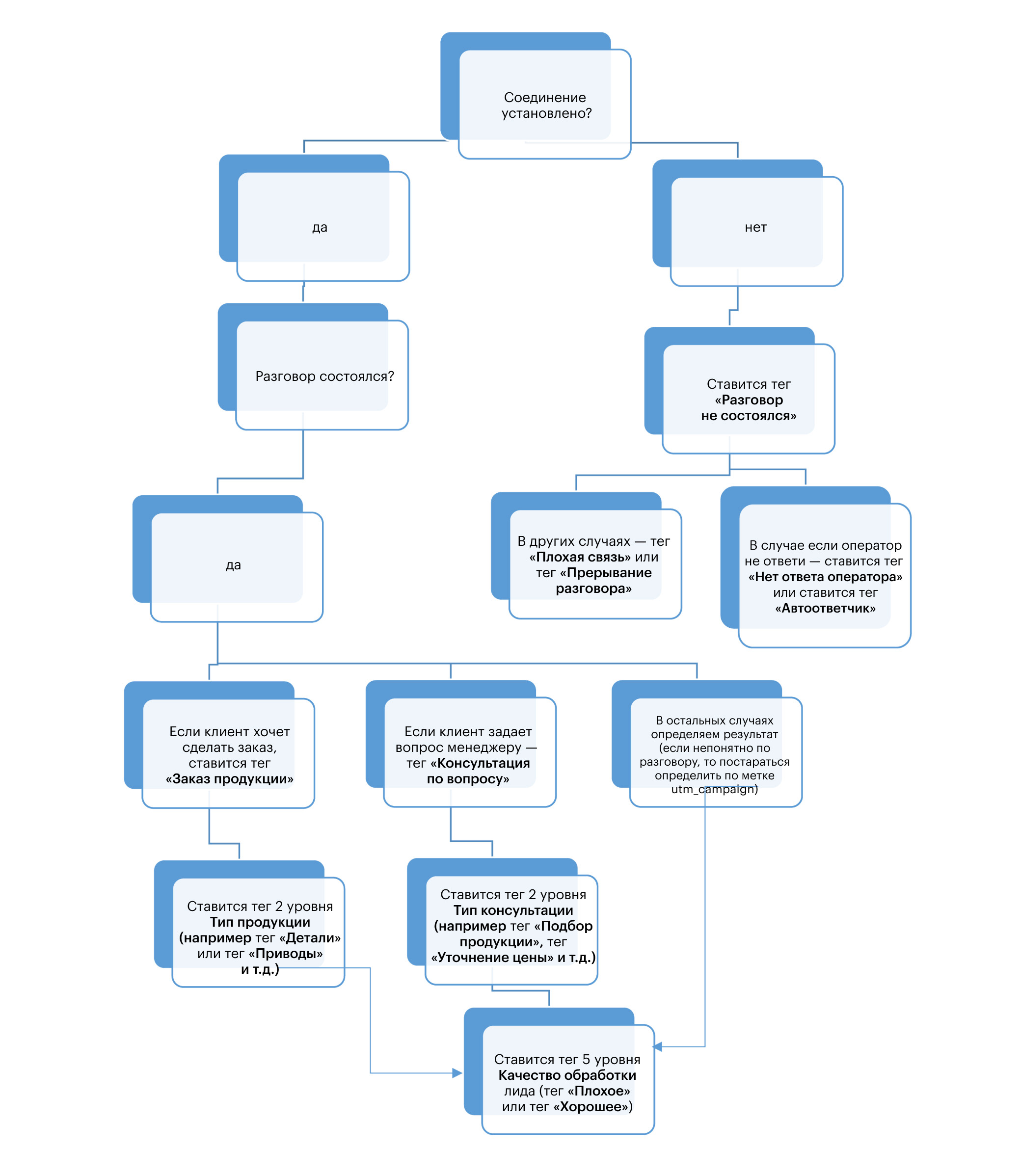
Тегирование — присвоение звонкам меток, на основании определенных критериев: целевой/нецелевой звонок, первичное/повторное обращение, отказ/готовность клиента к конверсии. Другими словами, тегирование — краткое описание и классификация звонка. Теги можно присваивать звонкам как автоматически, так и вручную. Все зависит от системы коллтрекинга и способа работы, который вы выберете. Цель прослушивания звонков — выявить проблемы, которые мешают продвижению, а значит, и получению прибыли. Чтобы достичь эту цель, нужно, чтобы все звонки были упорядочены в систему, в которой веб-аналитик на стороне агентства и менеджеры на стороне клиентов всегда смогут найти и прослушать нужное обращение. Над такой системой мы работаем совместно с клиентом. Дальше эта система начинает работать на выявление проблем на проекте. Сценарии тут могут быть разные. Например, веб-аналитик выдвигает гипотезу, что на посадочной странице описание тарифов вводит пользователей в заблуждение — он отфильтровывает звонки с помощью тегов «Консультация по вопросу» → «Уточнение цены», прослушивает несколько звонков и находит подтверждение или опровержение своей гипотезе. Остановимся подробнее на тех проблемах, которые мы вскрываем с помощью прослушивания звонков. Если мы уверены в качестве трафика, который приводим с рекламных каналов, а коэффициент конверсии низкий, ищем проблемы в структуре посадочной страницы: доступна ли необходимая информация, корректно ли все отображается. Звонки целевых пользователей могут подтвердить или опровергнуть наши гипотезы. На проекте в строительной тематике, например, пользователи жаловались на то, что не могут найти контакты дилера в конкретном городе, определенные товары и цены на отдельные услуги. Прослушивание звонков позволило нам выявить уязвимые места на посадочной, улучшить пользовательский опыт, а вместе с ним и коэффициент конверсии. В нашей практике был случай, когда в рекламе фильтров мы указали согласованную стоимость скидки, а техподдержка сайта недостаточно быстро обновила эту информацию. Соответственно, пользователи стали звонить и спрашивать, сколько все-таки стоит фильтр. Прослушивание позволило быстро выявить недочеты в процессах и отладить взаимодействие команд маркетинга и техподдержки. Бывало и такое — клиент сомневался, качественный ли трафик мы приводим, потому что коэффициент конверсии был низкий. Прослушивание звонков показало, что пользователи, пришедшие с рекламы, были заинтересованы в покупке, но отдел продаж не мог довести большую часть из них до конца воронки. Менеджеры не отвечали на звонки или отвечали односложно и были невежливы. Прослушивание звонков позволило обновить сценарии общения с клиентом, скорректировать настройки автоответчика во внерабочее время и повысить скорость ответа на входящий звонок. Коэффициент конверсии увеличился. Спам-звонки поступают во все компании. Они засоряют маркетинговую статистику, мешают анализу и тратят рабочее время менеджеров. Во время прослушивания таким звонкам, как и звонкам тайных покупателей со стороны конкурентов, присваиваются специальные теги, чтобы они не учитывались в аналитике. Мы в агентстве разрабатываем для каждого проекта скрипт прослушки звонков. Это сценарий, который содержит в себе классификацию звонков в зависимости от тематики бизнеса. Альтернатива такому решению — речевая аналитика в сервисе коллтрекинга, но это автоматическая система, она несовершенна, а значит, возможны погрешности и серьезные ошибки. Ее подключение в какой-то степени упрощает работу специалиста, занимающегося анализом и прослушиванием звонков, но ему все равно нужно проверять корректность ее работы. Скрипт прослушки мы составляем на основе целевых звонков. Для этого после подключения коллтрекинга ждем, пока их накопится 15-20. На этом этапе наша задача — определить паттерны, которые повторяются в звонках: клиент уточняет цену, разговор прервался, клиента интересуют приводы и т. д. Этим паттернам мы присваиваем теги: «Уточнение цены», «Прерывание разговора», «Приводы». Первый приоритет отдаем тегам-результатам — с какой целью звонил пользователь и чем закончился разговор: «Заказ продукции», «Консультация по вопросу», «Обращение в отдел маркетинга», «Звонок не состоялся». Специалист, который будет в дальнейшем прослушивать звонки, сможет отфильтровать их по тегу-результату и узнать, например, сколько людей заказали доставку еды из ресторана на дом или сколько первичных клиентов записалось на прием к врачу. Если в ходе прослушивания мы понимаем, что для звонка можно выделить два результата, указываем наиболее значимый. Например, клиент позвонил, чтобы проконсультироваться по какому-то вопросу, и в итоге сделал заказ. Мы ставим тег «Заказ продукции». Второй, третий и последующие приоритеты присваиваем тегам, которые дают дополнительную информацию о звонке. Для тега-результата «Заказ продукции» такой информацией могут быть товарная категория, город доставки. Значит, на второй уровень добавляем теги «Приводы», «Сигнальные лампы», а на третий — «Москва», «Санкт-Петербург». Для тега-результата «Консультация» дополнительной информацией может быть вопрос, с которым обратился клиент. Значит, выделяем в отдельный уровень теги «Подбор продукции», «Настройка». Так как скрипт прослушки разрабатываем мы, а прослушивает звонки и присваивает им теги чаще всего специалист на стороне клиента, мы к каждому тегу добавляем пояснения. Это еще один способ сориентировать специалиста, который будет прослушивать звонки. В нем сотрудник, прослушивающий звонки, сможет фиксировать комментарии по работе менеджеров. Это поможет повысить качество обслуживания клиентов. Прослушивание и тегирование звонков позволяют: Для каждого проекта разрабатывайте свой скрипт прослушки звонков и схему разнесения по тегам на основе 15-20 целевых обращений по телефону. Так звонки будут упорядочены в систему, в которой веб-аналитик на стороне агентства и менеджеры на стороне клиентов всегда смогут найти и прослушать нужное обращение.

Какие проблемы выявляют прослушивание и тегирование звонков

Недоработки на сайте
Неактуальные предложения по продуктам и услугам
Проблемы в работе отдела продаж
Нецелевые звонки
Как составить скрипт прослушки и тегировать звонки

1. Прослушайте 15-20 целевых звонков и сформируйте теги
2. Приоритезируйте теги
3. Сделайте пояснения к тегам
4. Создайте схему разнесения по тегам

5. Заведите журнал прослушивания звонков


Резюмируя
