редакции
Как аналитику данных получить заказы на фрилансе: получила 16 заказов за 7 дней
От автора телеграм-канала Аналитика и growth mind-set.
За 7 дней я получила 16 заказов на фрилансе и в этой статье поделюсь своим опытом: как именно мне удалось это сделать, с каких ресурсов пришли заказы.
Статья будет полезна:
- Если вы хотите использовать фриланс для получения первого опыта и положить выполненные фриланс-задачи в портфолио (40% работодателей отмечают, что фриланс — это лучший способ получить первый опыт)
- Если вы хотите серьезно заняться фрилансом и сделать из фриланса «жизненную философию»
Прежде важная минутка философии: осознайте, что такое фриланс в реальности
Буквально на минуту отвлекусь от опыта и вставлю свои философские 5 копеек на тему что такое фриланс на самом деле (на мой взгляд).
Почему-то многие думают, что фриланс — это как работа на кого-то, только с преимуществами свободного графика. Думают, что нужно просто иметь знания в конкретной области, а все остальное приложится.
Но фриланс, на мой взгляд, состоит из 4 частей:
- Знания в вашей области (например, аналитика данных)
- Маркетинг (или назову это «самопродвижение»)
- Коммуникация с заказчиком
- Выстраивание системы работы

На начальном этапе продвижение может занимать 80% всего времени и даже более. Если маркетингом заниматься не нравится или трудно, то фриланс может показаться адом.
Кроме того на более поздних этапах нужно выстраивать собственную систему: общения с заказчиками, маркетинга, принципы работы и пр. Если клиентов будет мало, если вы будете прогибаться под клиента — такой фриланс покажется рабским трудом и отличаться от работы по найму будет только в худшую сторону.
Это в случае если вы хотите вплотную заняться фрилансом и сделать его основным источником дохода. В том случае, если хотите использовать фриланс на начальных этапах для получения опыта или от случая к случаю (как дополнение к основной деятельности) — то тут конечно проще.
Пример моего портфолио
Первым шагом я создала простое портфолио в notion.
Ниже привожу портфолио «как оно было», ничего не исправляя, хотя с тех пор прошло более года.
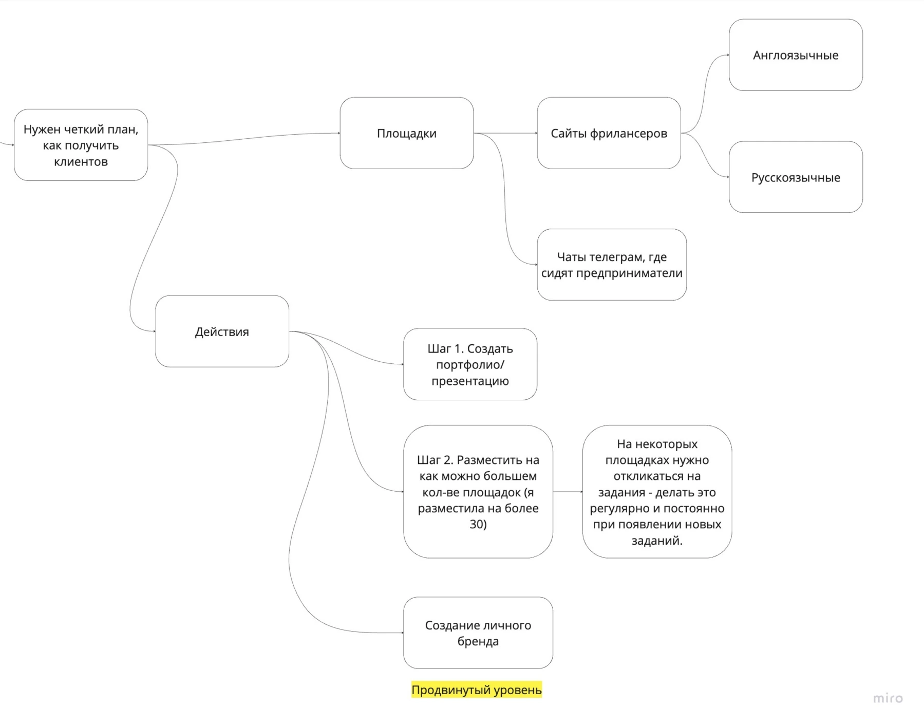
Вначале я сделала краткое описание своей «миссии» и свои скиллы — что я умею. Далее я описывала отдельно каждую услугу, которую я готова предоставить в формате: Нюанс — всех клиентов в портфолио я называла «по имени», так как информация не была конфиденциальной и конкретному отдельному человеку я могла ее рассказать, но тут на всякий случай имя клиента скрываю. Мои клиенты были с предыдущих мест работы по найму. Если вы еще нигде не работали — тогда пишите учебные проекты. Аналогичным образом расписала и для других услуг, которые я хотела оказывать — Аудит систем Web аналитики, Визуализация | Построение дашбордов, Аналитика данных | Нахождение инсайтов в данных. В конце указала стоимость, условия сотрудничества и контакты. Примеры портфолио других аналитиков данных приводила тут. Как писала выше, «маркетинг» или «самопродвижение» являются важной частью. Нужен четкий план, как получить клиентов и настроить «поток» клиентов. Где я разместила свое портфолио? В итоге я получила 16 заказов: Я считаю важным размещать портфолио на как можно большем количестве площадок. В общей сложности я разместила свое портфолио на более чем 30 площадках (РФ и зарубежных). Здесь не буду перечислять все (это тема для отдельной статьи). Множество площадок можно найти простым поиском в google, причем в англоязычном пространстве вы можете найти рекомендации по площадкам в конкретной сфере — аналитике данных, маркетинге, дизайне, программировании и пр. Также на некоторых площадках есть биржи с заданиями, где можно откликаться на понравившееся задание. Я делала это регулярно при появлении новых заданий. Практически все полученные заказы были связаны с построением дашбордов. Как писала выше, все поступившие заказы были связаны с дашбордами. На втором месте на рынке РФ, на мой взгляд, задачи по настройке систем веб-аналитики (судя по размещенным задачам на биржах). На зарубежном рынке на биржах можно найти задачи на любой вкус — от простых задач по настройке систем веб аналитики до задач, связанных с машинным обучением. Сделала эту статью, так как был на нее запрос в моем телеграм канале по аналитике. Для себя же я поняла, что фриланс — это не то, чем я хочу заниматься и выбрала реализацию собственных бизнес-проектов (некоторые из них связаны с аналитикой данных). Подписывайтесь на мой телеграм канал Аналитика и growth mind-set — помогаю начинающим (и не только) расти в аналитике данных.




Как я получила 16 заявок?



Какие задачи востребованы на бирже?

Выводы