редакции
20+ идей для стартапа, связанных с аналитикой данных
От автора телеграм-канала Аналитика и growth mind-set.
Бизнес идей, связанных с аналитикой, масса.
Я, например, делаю самостоятельно 2 продукта, один из них онлайн трекер/таймер, в котором аналитика — важная часть.
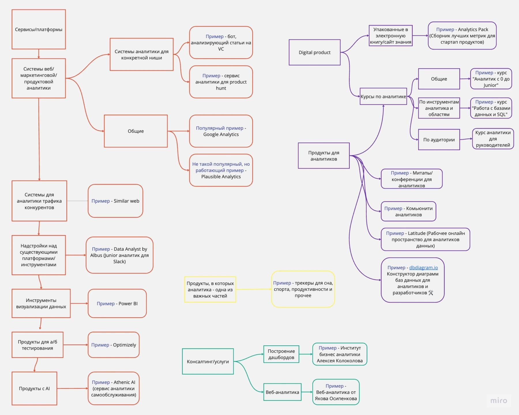
Сделала схему, на которой отобразила направления, в которых можно делать продукты, связанные с аналитикой данных с примерами. Это просто примеры, которые возможно сподвигнут вас создать что-то свое. Также рекомендую читать Product Hunt и IndieHakers (я периодически их просматриваю) — там тоже можно найти примеры.

В Notion также есть таблица с примерами продуктов со ссылками.
Что я поняла для себя, делая свои продукты:
Не обязательно создавать продукт уровня Apple (а бизнес-школы часто навязывают такой глобальный подход). Можно начать с небольших продуктов, которые решают одну проблему определенной группы людей (пример — конвертация из pdf в word). Таких проблем множество, а следовательно и идей — много.
Не нужно думать: ну вот есть Google analytics и Яндекс Метрика, их достаточно. Что еще тут я могу сделать? На Product Hunt (сообщество, где публикуются новые продукты) в разделах «Продукты для веб аналитики», «Продукты для визуализации», «Продукты для а/б тестирования» — публикуется множество небольших продуктов, каждый из которых чем-то своим выделяется.
Есть даже термины «соло предприниматель» и «инди хакер». Это предприниматели, которые делают бизнес без больших денег и команды. При таком подходе реально зарабатывать по несколько тысяч долларов с продукта и выше.
Есть даже термины «соло предприниматель» и «инди хакер». Пример — канал Саша пилит сервис. Это предприниматели, которые делают бизнес без больших денег и команды. При таком подходе реально зарабатывать по несколько тысяч долларов с продукта и выше.
Мой телеграм канал Аналитика и growth mind-set — делюсь бесплатными обучающими материалами по аналитике данных, бесплатными мероприятиями и вакансиями.