Кейс. Магазин съедобных букетов Deni в Курске: Снизили стоимость привлечения нового клиента на 46%
Салют! С вами Александр Верга и агентство the Verga. В кейсе рассказываем, как за 3 месяца продвижения во ВКонтакте настроили процесс ведения рекламных кампаний и снизили стоимость привлечения новых клиентов на 46%.

Клиент: Магазин съедобных букетов «Deni» в Курске.
Специализация — изготовление авторских композиций из съедобных ингредиентов. Средний чек 2400 — 2700 ₽.
Задачи:
- Уложиться в бюджет до 40 000 ₽ в месяц.
- Сохранить цену клика до 15 ₽.
- Снизить цену обращения с 560 ₽ до 300 ₽.
- Уменьшить стоимость нового клиента с 1 500 ₽ до 900 ₽.
- Привести новых подписчиков в группу.
Результаты за 3 месяца работы:
- Бюджет — 112 265 ₽ (37 422 ₽ в месяц).
- Переходы — 7 905 по 14 ₽.
- Заявки — 561 по 200 ₽.
- Стоимость нового клиента — 770 ₽ за человека.
- Подписчики — 1 232 по 91 ₽.
- Продажи — 561 399 ₽.
К нам обратился магазин съедобных букетов «Deni». До этого компания пробовала самостоятельно продвигать товары во ВКонтакте, но результаты не устраивали. Стоимость заявки достигала 560 ₽, а новые клиенты приходили по цене выше 1 500 ₽.
За 3 месяца работы нам удалось снизить стоимость заявки до 200 ₽, а новых клиентов привести по 770 ₽ за человека. Связываем наш успех со слаженной работой с заказчиком, грамотно продуманной стратегией по основной работе и на праздники.
Ниже подробно рассказали, как строили стратегию продвижения, тестировали и масштабировали её. Также описали подход к запуску рекламных кампаний по продаже съедобных букетов в праздники.
Разрабатываем стратегию продвижения
1. Проанализировали сообщество во ВКонтакте и сайт и предложили идеи по доработке посадочных площадок. Рекомендовали заказчику в публикациях контента делать упор на подборки товаров, чтобы клиенты видели больше ассортимента для заказа. Также добавить в сообщество раздел с отзывами, чтобы повысить доверие у клиентов к магазину.
2. Проанализировали кейсы конкурентов и на их основе выделили:
- преимущества магазина перед компаниями со схожей тематикой: создание авторские съедобные букеты для мужчин и женщин из любых продуктов.
- предложили внедрить идеи конкурентов: ввести бонусы лояльности на первый заказ, отправлять клиенту фотографию заказа перед тем, как отправить доставку, говорить о крупных клиентах.
3. Уточнили у заказчика целевую аудиторию магазина, чтобы лучше понять потребности клиента и сделать на них акцент в рекламном объявлении. Выделили два основных сегмента для работы в рекламе:
- Женщины 20-50 лет, которые подбирают подарок для близких, мужчин, подруг, начальников, коллег на праздник.
- Мужчины, которые подбирают подарок для девушки, реже родителей.
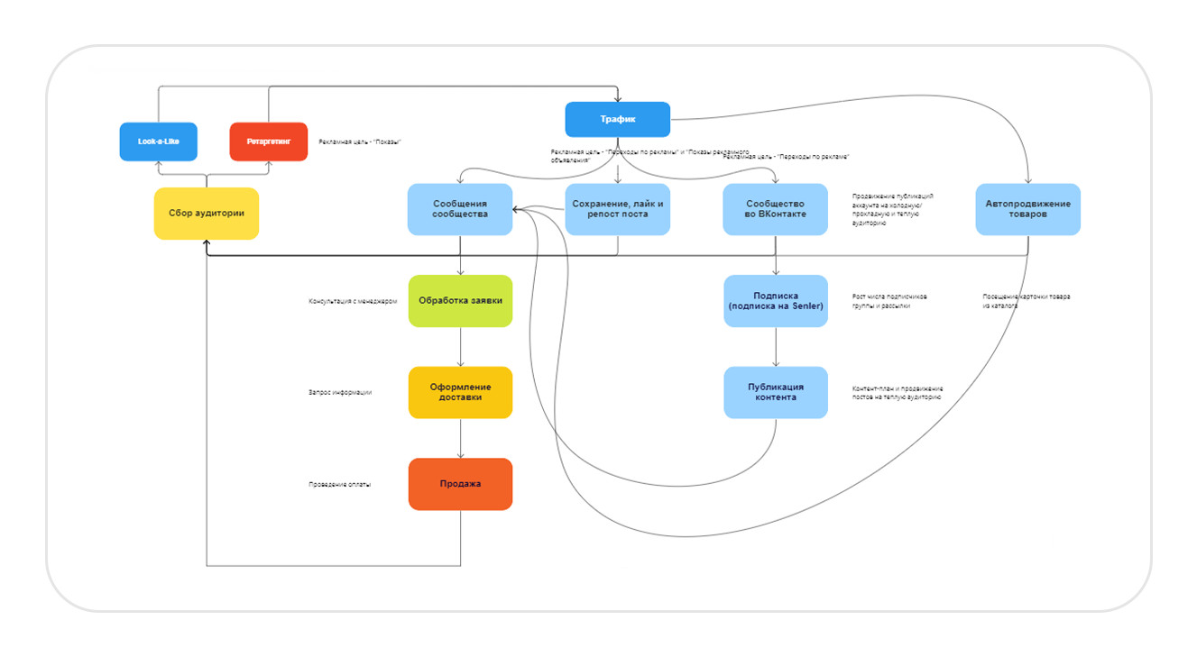
Решили пока не работать с сегментами «Корпоративные заказы: большие букеты на стол для гостей», «Бабушки и девочки до 18 лет», «Мужская аудитория с хорошим достатком, которые заказывают букеты по 20-50 тыс. р.». Они и так входят в основные два сегмента, а чтобы запускать рекламу именно на них, потребуется увеличение бюджета. 4. Уточнили у заказчика продукты и услуги, которые магазин предоставляет клиентам и сделали по ним схему продуктовой линейки. Это позволило понять, какие предложения упаковывать в рекламу, чтобы привлекать новых клиентов и увеличивать сумму чека при повторных продажах. Выделили: 5. Создали воронку трафика во ВКонтакте, которая помогает задействовать все сегменты целевой аудитории и вести клиента к покупке с минимальными вложениями. 6. Создали карту таргетинга аудитории для настройки внутри рекламного кабинета ВКонтакте, что позволит показывать рекламу основным сегментам целевой аудитории заказчика. 7. Подготовили тексты и креативы рекламных объявлений, на основании преимуществ товаров заказчика и потребностей аудитории. 8. Согласовали с заказчиком, разработанную нами, стратегию продвижения. Для работы с холодной аудиторией собрали и протестировали аудитории для запуска рекламы: По аудитории «Сообщества Курска» получили самую низкую стоимость перехода 14,71 ₽ и 16 подписчиков без обращений. Предполагаем, что заявок не получили, потому что в аудитории «Сообщества Курска» пользователи не заинтересованы в заказе съедобных букетов именно сейчас. Но при этом они хотели бы порадовать такими букетами своих близких в будущем, поэтому подписались на сообщество. На аудиторию «Сообщества Курска» лучше всего сработал посыл «Более 300 композиций съедобных букетов для вас и ваших близких». Он принес 7 подписчиков по 70 ₽. С аудитории «Прямые конкуренты» получили 35 подписчиков по 112 ₽ и 8 обращений по 495 ₽. Предполагаем, что в данной аудитории пользователи больше заинтересованы в покупке букетов здесь и сейчас, поэтому активнее интересуются товаром и подписываются на сообщество. На аудиторию «Прямые конкуренты» лучше всего сработал посыл «Надоело дарить цветы и деньги?». Он принес 22 подписчика по 104 ₽ и 6 обращений по 383 ₽. Реклама текстовых объявлений на «Заинтересованную аудиторию» принесла 171 подписчика по 49 ₽ и 10 обращений по 839 ₽. Данная аудитория собрана по активному ядру подписчиков, которые заинтересованы в продукции «Deni», поэтому пользователи активно вступают в сообщество и обращаются за покупкой букетов. На «Заинтересованную аудиторию» лучше всего сработал посыл «Подарок для него и для неё, который никогда не забыть... Вкусные и свежие съедобные букеты!». Он принес 79 подписчиков по 29 ₽ и 4 обращения по 581 ₽. Продвижение клипов на «Заинтересованную аудиторию». Клипы — динамический формат, который хорошо воспринимается визуально и способен надолго зацепить внимание целевой аудитории. «Заинтересованная аудитория» объемна и имеет интерес к нашему продукту, поэтому решили протестировать клипы именно на ней. Запустили два клипа: «Процесс украшения съедобного букета» и «Мужчина-качок прогуливается со съедобным букетом». В итоге получили 4 подписчика по 150 ₽. Лучшая стоимость перехода 14,45 ₽ по видео с мужчиной-качком, но всего один подписчик. По видео с украшением букета 3 подписчика со стоимостью перехода 22,10 ₽. Решили продолжить работу по этому направлению на минимальном бюджете, чтобы зацепить дополнительную аудиторию подобным форматом рекламы. Аудитория «Цветочных магазинов» — это косвенные конкуренты товаров «съедобные букеты», поэтому данная аудитория принесла 4 обращения по 1300 ₽ и 70 подписчиков по 74 ₽. На аудиторию «Цветочных магазинов» лучше всего сработал посыл «Подарок для него и для неё, который никогда не забыть... Вкусные и свежие съедобные букеты!» принес 49 подписчиков по 49 ₽ и 3 обращения по 774 ₽. По аудитории «Косвенные ключевые фразы» по выбору подарка для мужчины и женщины получили 15 подписчиков по 110 ₽. Лучший посыл «Подарок для него и для неё, который никогда не забыть... Вкусные и свежие съедобные букеты!» принес 9 подписчиков по 70 ₽. Предположили, что аудитория «Косвенные ключевые фразы» не является целевой. Целевая аудитория выбирает подарок для друга/подруги/половинки, но вкусы и пожелания у каждого индивидуальные, поэтому обращений мы не получили. Решили приостановить работу по данной аудитории. Запустили автопродвижение товаров на «Заинтересованную аудиторию» и «Активных подписчиков конкурентов». Автопродвижение на «Заинтересованную аудиторию» запустили с посылом «Съедобный букет уже ждёт вас! Готовы собрать уникальный букет по вашим предпочтениям: раки, крабы, орехи, копчености, овощи, фрукты или сладости». Он принес 5 подписчиков по 188 ₽. Это выше KPI, поэтому работу в этом направлении приостановили. Автопродвижение товаров на аудиторию «Активные подписчики конкурентов» принесло 4 подписчика и 3 обращения по 214 ₽. В рекламе использовали посыл «Более 300 композиций съедобных букетов для вас и ваших близких. За 5 лет мы сделали 17 000 работ. Ежедневные поставки продуктов». Приближались праздники, поэтому аудитория «Активные подписчики конкурентов» в данный момент выбирает съедобные букеты в подарок для себя, друзей и близких людей. Инструмент «Автопродвижения» позволяет показать аудитории наиболее популярные букеты, а далее с помощью автопродвижения по ретаргету призывать к покупке. Стоимость обращения выходит ниже KPI, поэтому решили продолжить работу в этом направлении. Поставили цель рекламной кампании при работе на теплую аудиторию: быть на виду у целевой аудитории и в нужный момент ассоциироваться у клиента с компанией, которая способна закрыть его потребности. Таким образом, стимулировать клиента совершать повторные заказы. На аудиторию посетителей сайта за последние 180 дней, запустили объявление «Карусель с товарными категориями и ценами на конкретный букет». Получили 4 подписчика по 250 ₽. Стоимость перехода составила 14,73₽. По аудитории «Подписчики сообщества» запустили одно объявление «Карусель» и два объявления «Универсальная запись». Получили среднюю стоимость перехода 16 ₽. Лучше всего сработал посыл «Удивите своего мужчину настоящим съедобным букетом из свежего мяса и копченостей» в формате «Универсальная запись». Мы получили цену перехода в 14 ₽. Также запустили «Автопродвижение» товаров по аудитории «Подписчики сообщества», чтобы постоянно напоминать о себе и предлагать различные популярные товары в зависимости от предпочтений клиента. В рекламе использовали посыл «Любите удивлять необычными подарками? Составили Топ 10 популярных букетов от Deni. Вкусно выглядит, правда?» Получили 93 перехода по 5,72 ₽ и одно обращение за 531 ₽. Решили продолжать работу, так как с помощью автопродвижения товаров по подписчикам сообщества Deni мы охватываем не только старых, но и новых подписчиков, которые заинтересованы в продукте и думают о покупке. В результате первого месяца работы: На аудиторию «Косвенные конкуренты» и «Скоро день рождения» запустили рекламные объявления в формате «Карусель» и «Универсальная запись», которые получили лучшие показатели в тестируемых аудиториях за первый месяц работы. За 2998 ₽ получили одно обращение и 19 подписчиков. Лучший посыл «Надоело дарить цветы и деньги? Хочется запоминающегося подарка, который вызовет удивление и радостные эмоции близкого человека?» привел 15 подписчиков и одно обращение. Минимальная стоимость перехода составила 12 ₽. Предполагаем, что посыл сработал, потому что задевает главные боли целевой аудитории заказчика: вызвать эмоции у близкого человека, и нежелание дарить банальные подарки. На аудиторию «Активные подписчики конкурентов» запустили автопродвижение товаров. Стоимость перехода по автопродвижению составила от 7 до 18 ₽. Получили 14 обращений по 407 ₽. Люди из этой аудитории уже ищут конкретный съедобный букет или компанию, которая предоставит услугу по созданию композиции. Поэтому в рекламе транслируем решения потребностей людей и показываем наиболее популярные товары на основе статистики, а не метода подбора, как в формате «Карусель». На «Заинтересованную аудиторию» запустили пост с розыгрышем, потому что в этой аудитории больше всего человек, 22 000 и она хорошо взаимодействует с нашей рекламой: переходы, подписки и лайки/репосты объявлений. Вложили в рекламу 793 ₽ и получили 11 прямых подписок с поста по 72 ₽, что по стоимости ниже, чем с таргета. Рекомендовали заказчику пост с розыгрышем закрепить на всё время проведения, чтобы получить наибольший охват и число участников. На аудиторию «Цветочные магазины» и «Женскую аудиторию» запустили видеоклипы в виде слайд-шоу и видео с моментом вручения съедобного букета, где получатель показывает свои эмоции. Предположили, что такой формат может хорошо сработать, если передать эмоции получателя от подарка. В результате получили стоимость перехода в 2-3 раза дороже, чем обычные рекламные объявления в формате «Карусели» или «Универсальной записи». Приняли решение, в дальнейшем запускать клипы по аудиториям, которые уже знакомы с товарами заказчика. Задача клипа: напомнить клиенту, какие бывают съедобные букеты, какие эмоции получает близкий человек от подарка и мотивировать клиента к покупке. Продолжили работу с аудиториями «Прямые конкуренты», «Заинтересованная аудитория», «Цветочные магазины». Доработали рекламные объявления. В итоге получили: «Прямые конкуренты» — 38 подписчиков по 279 ₽ и 11 обращений по 966 ₽, «Заинтересованная аудитория» — 84 подписчика по 62 ₽ и одно обращение за 5 252 ₽, «Цветочные магазины» — 11 обращений по 718 ₽ и 58 подписчиков по 136 ₽, . Тенденция первого месяца работы повторилась: с «Заинтересованной аудитории» мы получаем дешевых подписчиков, а с «Прямых конкурентов» и «Цветочных магазинов» — обращения. Кроме того, все подписчики попадают в базы ретаргета, видят контент в ленте и совершают первые или повторные заказы через сообщество. Запустили рекламную кампанию ко Дню учителя на аудиторию «Мамы детей от 7 до 12 лет» и воспитателя на аудиторию «Мамы детей от 1 до 6 лет» . За все время работы вложили 1100 ₽ на первое касание с целевой аудиторией. Лучше всего сработало рекламное объявление в формате «Карусель» с посылом «Порадуйте своего любимого учителя свежим и вкусным подарком на его праздник от 1200 ₽», где на карточках указаны наши преимущества: клиенты, отзывы, доставка, линейка и т.д. С таким форматом мы снизили стоимость перехода до 14 ₽. Прямых обращений с объявлений не получили, но при анализе диалогов, увидели, что обращения были. Это могли быть как органические заявки, так и заявки после подписки через один день, которых ВКонтакте не видит. Рекламная кампания ко Дню учителя была начата 26 сентября. Но многие клиенты заказывают именно перед самым праздником, что повышает нагрузку на менеджеров. Они не успевали обработать все заказы. Поэтому приняли решение в следующий раз активную рекламную кампанию начинать за 14 дней до начала праздника. Для запуска рекламной кампании ко Дню отца выбрали аудитории «Пиксель» и «Подписчики сообщества». Люди из этих аудиторий уже знакомы с товаром заказчика, поэтому мы планировали на минимальном бюджете получить результат. В итоге лучше всего сработал формат рекламного объявления «Продвижения поста из сообщества». По нему получили 3 обращения по 127 ₽. Обратили внимание, что тематические линейки букетов к определенному празднику пользуются большим интересом у целевой аудитории, особенно когда в букете есть надпись-поздравление близкого человека. Планируем повторить эту идею в рекламной кампании на День Матери. Подготовили и запустили рекламную кампанию ко Дню Матери на аудитории «Цветочные магазины», «Заинтересованная аудитория», «Прямые конкуренты», «Ретаргет», «Широкая аудитория с разделением по полу». На аудиторию «Прямые конкуренты» реклама ко Дню Матери не дала нужного результата: стоимость перехода составила 50 ₽, поэтому рекламу остановили. По «Заинтересованной аудитории» получили одно обращение за 742 ₽ с посылом «Ваша мама заслуживает уникального и необычного подарка в свой день 27 ноября!» и подборкой тематических коробочек к празднику. По аудитории «Цветочные магазины» получили 6 обращений по 348 ₽. Из них 5 обращений по 99 ₽ получили с посыла «День Матери 27 ноября, вы уже готовитесь удивлять самого дорогого человека в жизни? Или снова подарите букет как в прошлом году?». По «Широкой аудитории мужчин и женщин» получили 7 обращений по 350 ₽. Лучше всего отработал посыл «День Матери 27 ноября, вы уже готовитесь удивлять самого дорогого человека в жизни? Или снова подарите букет цветов как в прошлом году?», по которому получили 4 обращения по 235 ₽. В итоге получили 5 обращений с мужской аудитории и 2 с женской. Больше всего обращений получили с посыла, который говорит о банальности подарка для самого дорогого человека в жизни. Такой посыл сработал, как триггер, вызывающий желание удивить маму и придумать уникальный подарок, чтобы передать свои чувства. В итоге за 3 месяца работы наладили процесс привлечения и сбора контактов потенциальных клиентов и снизили цену обращения на 46%. В планах: Хотите настроить продажи через сообщество во ВКонтакте?


Продвигаем товары на холодную аудиторию и получаем первые заказы






Работа с теплой аудиторией: с посетителями сайта и подписчиками сообщества

Масштабируем рекламную кампанию








Запускаем рекламную кампанию ко Дню учителя

Продвигаем съедобные букеты на День отца


Проводим рекламную кампанию ко Дню Матери





Результаты работы и планы




