Тренды и эффективные инструменты B2B-продаж: опыт York

Сегодня слово моему коллеге Алексею Ларину
B2B-продажи — это марафон, а не спринт. На конкурентном рынке, где цикл сделки может растягиваться на месяцы, важно постоянно искать новые пути продвижения. В поисках решения этого вопроса компания York обратила внимание на неиспользуемый потенциал клиентской базы. Фокус на развитии digital-инструментов, в частности, email-маркетинга, позволил поддерживать постоянный контакт с клиентами и эффективнее проводить их через воронку продаж. Результат — рост реализации. Хотите узнать, как мы добились этого и какие инструменты использовали? Читайте дальше и перенимайте опыт успешного b2b-маркетинга, который может помочь вашему бизнесу достичь таких же успехов.
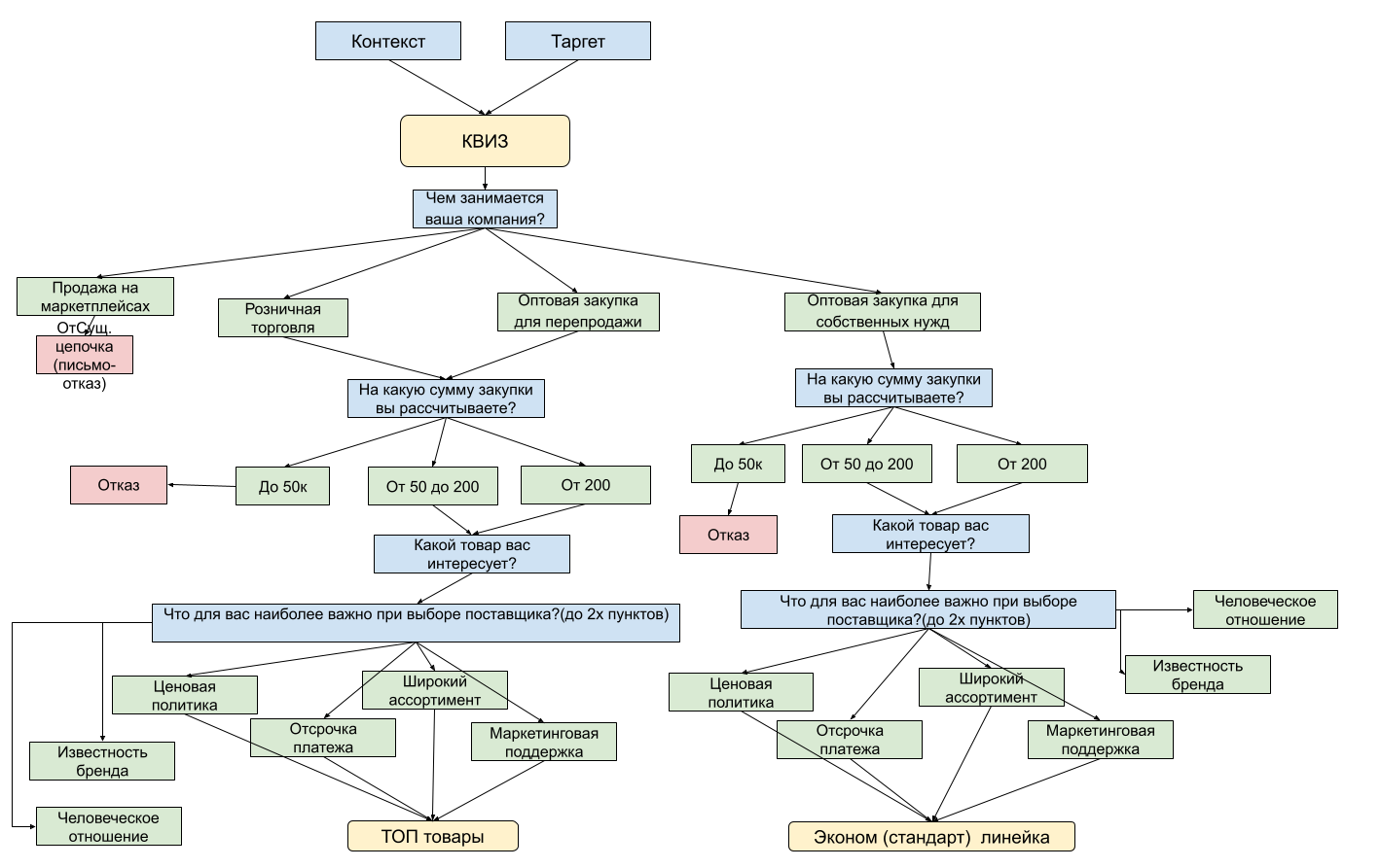
В 2023 году розничная интернет-торговля в России достигла объема ₽7,8 трлн и 5 млрд заказов. Темпы роста числа заказов составили 78 %, а объем рынка в рублях увеличился на 44%. По прогнозу консалтингового агентства Statista, к 2025 году выручка от продаж в электронной коммерции B2B в России достигнет почти 47 млрд долларов США. Таким образом, рынок B2B онлайн-торговли в России вырастет вдвое. По данным Data Insight, к 2025 году 75 % B2B-сделок в России будут осуществляться через цифровые каналы. Есть заметное изменение в поведении B2B-покупателей, что связано с влиянием B2C-опыта. Клиенты в B2B ожидают такого же удобного и персонализированного подхода, как в розничной торговле. Они хотят получать информацию быстро и в удобное время. Эти изменения также влияют на процесс принятия решений: клиенты активно изучают отзывы и всю доступную информацию перед тем, как что-то купить. Если посмотрим на западные страны, то увидим, что только 14 % компаний в B2B-сегменте действительно хорошо ориентированы на клиента. Еще 31 % считают, что их уровень клиентоориентированности оставляет желать лучшего. Эти выводы были получены в результате опроса более 500 компаний, проведенного агентством B2B International. Также B2B-компании сталкиваются с новыми вызовами и нуждаются в новых стратегиях. Очень важно уметь настраивать автоматизацию продаж и CRM-системы, хотя многие не готовы инвестировать в эти технологии из-за ограниченных ресурсов. York — производитель товаров для уборки. Продажи для B2B-сектора осуществляются через дилеров и торговые сети. Клиенты выбирают York, потому что это мировой бренд, который своим широким ассортиментом закрывает весь спектр потребностей в средствах для уборки. Разные ценовые категории увеличивают наш охват, а комплексная поддержка и доставка по России подтверждают клиентоориентированность. Мы продаем через многие каналы, но рассылками по электронной почте не занимались. У нас была база адресов, которая не работала. Она пополнялась несколько лет, но никогда не валидировалась. Необходимо было проверить ее качество. Я знал о механиках email-маркетинга, но никогда не занимался рассылками или другой коммуникацией по базе. Основной вариант взаимодействия с клиентами, принятый в York, — общение по конкретным заказам. Чтобы дать продажам дополнительный толчок, я обратился к коллегам из компании Completo, которые разработали для нас email-стратегию, запустили грамотную работу с базой клиентов, что привело к увеличению количества контактов и росту продаж. Важно добавить, что email-маркетинг — это дополнительный инструмент лидогенерации, который гармонично дополняет контекстную рекламу и сео-оптимизацию сайта. Часть SEO-трафика сразу конвертируется в клиентов, часть — уходит в email-базу и дальнейшую работу. Email-маркетинг может давать результат не сразу, а постепенно. Внедрение email-маркетинга происходило поэтапно. Отправной точкой стал комплексный анализ трех ключевых аспектов: внутренних процессов компании, конкурентной среды и детального портрета целевой аудитории. Основные моменты, на которые мы обратили внимание: Мы выяснили, что конкуренты более системно работают с рассылками, коммуницируют с пользователями и привлекают новую аудиторию с помощью всплывающих окон и форм захвата. Также мы пришли к выводу, что с пользователями необходимо начать работать на этапе формирования потребностей. При этом у каждого из сегментов аудитории есть свои задачи и «боли», которые мы должны учитывать при составлении рассылок. Мы столкнулись с проблемой. Основной сайт компании — польский, и любые изменения на нем необходимо было согласовывать с коллегами из центрального офиса. Это сильно осложняло задачу. Решением проблемы стала отдельная посадочная страница york-russia.com. На эту страницу мы вели рекламный трафик и старались получить максимальное число контактов пользователей. Мы испытали 3 механики сбора адресов: После 3 месяцев тестирования мы оставили только всплывающее окно. Эта механика увеличила конверсию посадочной страницы на 10 %. Теперь каждый месяц прирост базы происходит, в основном, за счет поп-апов. Форма обратной связи и LiveChat повысили конверсию лишь на 2–3 %. Также дополнительно для разделения потоков трафика мы создали еще две посадочные страницы — для дистрибьюторов и дилеров. Сначала мы детально проработали карту писем. Создали визуальную модель, которая показывает, какие письма будут отправлены, в каком порядке и при каких условиях. В карте продумали типы взаимодействия: Welcome-цепочки, триггерные, массовые, обучающие, реактивационные и др., а также тайминг, в какое время каждое письмо будет отправлено: после подписки, через определенное время или после совершения покупки. Также мы продумали, какие действия пользователи должны совершить после получения письма. Разработали две основные цепочки: Каждая цепочка состояла из пяти писем, в которых мы: После запуска кампаний по продвижению пошел поток заявок нецелевых лидов. Они отнимали много ресурсов, но при этом легко сегментировались в процессе заполнения данных на сайте. Мы разработали для них отдельное уведомление, тем самым освободили время менеджеров для работы с нашими целевыми клиентами. На этом этапе мы решили углубиться в аналитику и детализировать нашу рассылочную базу. С этой целью мы создали прогревающие цепочки для каждого из наших продуктов с учетом интересов и поведения аудитории на сайте. На польском сайте есть посадочные страницы для каждой линейки продуктов. Если пользователь заходит на эту страницу и запрашивает каталог на определенную продукцию, то для него запускается определенная цепочка. Если его интересовала другая продукция, то работает другая цепочка. Так мы реализовали цепочку, которая запускается после просмотра продукта. Рассылались письма, разные для разных продуктов или их групп Пользователь получает информацию, которая ему действительно важна, а не общие рекламные предложения. Такая адресная информация вызывает больше интереса и доверия. Мы выявили 3 основных триггера перед покупкой. 1. Клиент оставил заявку на посадочной странице. Когда пользователь заполняет форму на посадочной странице и оставляет заявку, это значит, что он заинтересован в продукте. В нашей автоматизированной цепочке: 2. Пользователь запросил каталог. Когда клиент запрашивает каталог, это указывает на его активный интерес к продукту. Теперь важно поддержать его интерес: 3. Клиент не ответил на звонок менеджера. Не всегда клиент отвечает на звонок менеджера по продажам. Мы настроили триггер и для таких случаев, а именно, напоминание по email. Если клиент не ответил на звонок, ему автоматически отправляется письмо с кратким резюме обсуждаемого вопроса. В нем можно учесть возможность задать дополнительные вопросы или назначить новый звонок. Письмо может содержать элементы, подчеркивающие, почему важно продолжать общение: например, оставленная задача, интересующий продукт, срок действия предложения и т. д. Все триггеры исключали вмешательство менеджера по продажам: заранее сформированные письма уходили автоматически. Увеличили базу контактов. На 2 декабря 2024 года общее количество контактов в базе — 3202. Из них доступные к рассылке (с учетом отписавшихся) — 2542 email-адреса. За 9 месяцев общий прирост составил 116 уникальных контактов. В ходе работы провели чистку контактов, убрали из списков тех, кто некорректно указал свой email-адрес или отписался. Доставляемость писем 100 %. Был сбой в начале ноября, но мы быстро списались с техподдержкой mail.ru, внесли правки, и последующие письма уходили корректно Улучшили показатели открываемости и кликабельности писем. Показатель открываемости — 17,73 % (массовые), 23,5 % (велком-цепочка). Показатель кликабельности — 8 % (массовые), 14 % (велком-цепочка). Выросли конверсия и средний чек. За весь период работы поп-апа с квизом получено 147 заявок. Общий результат проекта — заработали 21 млн рублей за 9 месяцев. Инструменты email-маркетинга помогают усилить уже работающие маркетинговые инструменты в компании. Вот шаги, которые помогут разработать стратегию продвижения: Отдельно хочу дать советы по работе с партнерами. И самый важный момент. «Вкладывая деньги в продвижение, мы хотим получить деньги, а не клики, гипотезы, переходы». Агентство обычно говорит на языке количества заходов, подписчиков, переходов. А для меня, как клиента, эти цифры имеют малый вес по сравнению с непосредственным запросом — привлечением клиентов. Обе стороны должны понимать, что только при получении результата получится успешная совместная работа. Поэтому важно отслеживать юнит-экономику, которая будет связывать работу агентства и финансовые результаты. В емэйл-маркетинге результат может быть заметен не сразу. Мы получили первую отдачу через 3–4 месяца. Поэтому не нужно рассчитывать на «волшебную таблетку», но то, что в эти сроки должен быть виден эффект, это точно. Наша совместная работа с компанией Completo дает результаты: вложенные средства мы окупили, видим ценность в совместной работе и продолжаем отношения. В этом году мы будем запускать новые проекты, чтобы масштабировать продвижение компании York. В заключение стоит отметить, что успех York в B2B-продажах — это результат синергии внутренних усилий компании и комплексного подхода к digital-маркетингу, реализованного совместно с партнерами. Интеграция email-маркетинга с SEO-оптимизацией и контекстной рекламой создала эффективную стратегию, которая позволила York расширить базу контактов и увеличить продажи.

Текущая ситуация в B2B-продажах
Опыт компании York: внедрение email-маркетинга
Этап 1. Проанализировали текущую ситуацию
Этап 2. Выбрали методы сбора email-адресов



Этап 3. Разработали цепочки писем.
Прокладывая дорожную карту, мы обеспечиваем ясность в нашем подходе и увеличиваем шансы на успех. Не стоит работать интуитивно только потому, что ты уже все знаешь.


Этап 4. Сегментировали базу и настроили персонализацию рассылок



Этап 5. Автоматизировали триггеры


Результаты внедрения

Советы по внедрению инструментов e-commerce
Рекомендации по работе с маркетинговым агентством