DWH и аналитика маркетплейсов. Как объединить данные WB, OZON, Яндекс Маркет, MPStats и 1C в единую систему принятия решений
Каждый крупный селлер сталкивается с проблемой аналитики маркетплейсов: разрозненностью метрик, отсутствием юнит-экономики, необходимостью собирать отчеты вручную.
На старте продаж в МП аналитика строится в Excel и онлайн-сервисах мониторинга вроде MpStats, Moneyplace, Маяк, и этого хватает: простые статичные отчеты помогают быстро увидеть результаты продаж, отследить рейтинг товаров, посмотреть остатки на складах.
Но как только SKU становится 100+, у компании появляется несколько каналов продаж (WB, Ozon, Яндекс.Маркет, онлайн-магазин, оффлайн торговая точка), а показатели продаж становятся нужны для оценки работы нескольких отделов, аналитика в Excel перестает справляться с масштабами бизнеса.
25 ноября на открытой онлайн-встрече «DWH и аналитика маркетплейсов» эксперты Qlever Solutions обсудили трудности, которые возникают при работе с данными из маркетплейсов.
Технический директор Qlever Андрей Харлак и директор по маркетингу Ксения Медова рассказали про способы решения этих проблем с помощью DWH и BI, а также продемонстрировал реальные кейсы внедрения инструментов аналитики в ритейле, производстве электроники и косметической отрасли. В статье подводим итоги прошедшей онлайн-встречи. Крупные продавцы на маркетплейсах живут в постоянном режиме хаоса: чем больше ассортимента, складов, акций и каналов трафика — тем сложнее удерживать управляемость бизнеса. Масштаб начинает обнажать слабые места, которые долгое время не мешали, но теперь напрямую влияют на прибыль и скорость решений, в том числе, проблемы с аналитикой показателей МП. Любая неточность данных в условиях роста стоит денег: промо уходит в минус, остатки зависают, логистика съедает маржу, а аналитика перестает успевать за бизнесом. Ниже — ключевые ловушки в области анализа данных, в которые попадают даже самые крупные селлеры МП: WB, Ozon, Яндекс.Маркет, 1С, CRM и сторонние сервисы (MpStats) демонстрируют разные показатели, из-за чего ни один отчет нельзя назвать источником правды Онлайн сервисы аналитики МП не позволяют рассчитать реальную прибыльность каждого конкретного юнита: SKU, заказа, кампании или товарной связки Сотрудники выгружают аналитику из ЛК маркетплейсов, сервисов аналитики, CRM и вручную сводят отчеты в Excel, что отнимает драгоценное время и ресурсы Данные по рекламе, продажам, логистике и остаткам не связаны, невозможно увидеть настоящий путь товара от закупки до заказа Операции на складах маркетплейсов работают с задержками: товары теряются, приход отражается не вовремя, списания появляются постфактум Суточные, еженедельные и операционные отчеты от WB дают разные показатели — пропадает доверие к данным Тянуть данные напрямую через API сложно: не хватает ИТ-компетенций, обновления API ломают процессы, а качество данных остается нестабильным Предпроектные обследования, проводимые командой Qlever на старте проектов, показали, что до 10–15% оборота может уходить в туман из-за некачественных данных и ручной аналитики. При ошибках ценообразования бизнес теряет от 5 до 20% маржи, неэффективная реклама может съесть до 30% заложенного бюджета, а отсутствие прозрачных данных по прибыли вызывает управленческую слепоту. Ошибки в данных и аналитике формируют упущенную прибыль, которую компании могли бы получить при своевременном принятии решений.
В условиях постоянных изменений для компаний важна способность быстро увидеть реальную картину: какой товар продается, что зависает, где деньги теряются, а где наоборот — есть скрытый рост. Решить трудности с разрозненностью данных, ошибками в отчетах и недостатком информации поможет комплексное ИТ-внедрение: разработка корпоративного хранилища данных DWH в сочетании с BI-платформой для визуализации данных. Корпоративное хранилище данных (Data Warehouse, DWH, КХД) — единый репозиторий структурированных данных для построения бизнес-аналитики и аналитических отчетов. DWH позволяет объединить, структурировать и подготовить к последующей аналитике данные из различных источников: от личных кабинетов Wildberries, OZON, Lamoda до данных их ERP и CRM, чтобы построить на их основе полноценные отчеты продаж по разным каналам. Внедрение бизнес-аналитики (BI) и визуализация данных позволят построить наглядные отчеты для разных задач бизнеса: В отличие от фиксированных отчетов из онлайн-сервисов аналитики маркетплейсов, которые демонстрируют картину «здесь и сейчас», BI позволяет анализировать исторические данные по продажам, отлеживать динамику и тренды, управлять и планировать деятельность компании на МП. Кроме того, корпоративное хранилище данных в связке с BI дает следующие преимущества:
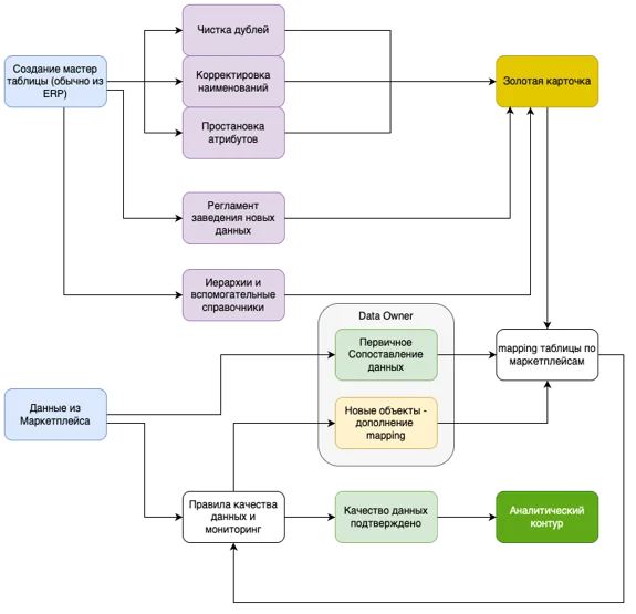
Внедрение корпоративного хранилища данных и BI необходимо, если: Рассмотрим эффект от внедрения DWH и BI-аналитики на примере кейсов клиентов Qlever. Orby — производитель детской одежды полного цикла от идеи до полки, селлер собственной продукции на маркетплейсах. Специалисты компании регулярно отслеживали результаты торговли на маркетплейсах Wildberries и Ozon через личные кабинеты МП и с помощью сервиса MPStats. Более детальная информация о продажах хранилась на платформе 1С: Управление торговлей. Из-за отсутствия единой системы аналитики продаж компания сталкивалась со следующими проблемами: Для отчетов использовались выгрузки из ЛК WB/Ozon, MPStats, отчеты Excel, 1C:Управление торговлей, 1С:ERP. Каждый источник предлагал свой формат данных и методологию отчетности. Значения показателей для одних и тех же дат в MPStats отличались в зависимости от того, как выгружались данные: по дням или за всю неделю. Из-за ручного заполнения карточек в МП идентичные позиции в 1C, OZON и Wildberries не совпадали. Не было понимания, что действительно приносит прибыль, а что создает оборот, но работает в минус. Маркетинг считал выручку по одной логике, операционный отдел — по другой, в личных кабинетах маркетплейсов были третьи значения. Сведение данных и подсчеты в Excel занимали у аналитиков до 3 часов в день. Для решения этих проблем Orby стартовали проект цифровизации продаж. Первым этапом стало создание корпоративного хранилища данных и аналитических приложений на базе PIX BI, помогающих своевременно реагировать на изменения рынка. Клиент — крупный поставщик косметики, ведущий продажи на WB, OZON, Яндекс Маркет, Летуаль, Lamoda, а также в собственных розничных магазинах. Перед компанией стояла задача объединить разрозненные данные по продажам в единый источник правды для обеспечения качественной аналитики — корпоративное хранилище данных. Для реализации проекта компании необходимо было решить проблемы интеграции хранилища данных с маркетплейсами: Например, выгрузка из API показывала +15% заказов против личного кабинета, или наоборот, появлялись «минусовые продажи» после пересчета возвратов. Маркетплейсы пересчитывали продажи задним числом, корректировали комиссию и начисления по прошедшему периоду. Данные в ряде отчетов отставали от API. Данные собирались разными методами, а маркетплейсы не давали унифицированных endpoint’ов. У маркетплейсов разные методы работы с возвратами и отменами. Данные обновлялись задним числом и пересчитывались в зависимости от логики маркетплейса. Артикулы в отчетах WB, Ozon, Летуаль и внутреннего учета в 1С не совпадали, из-за чего ручная сверка была невозможна. Важно понимать, что из-за особенностей учета аналитика WB и Ozon никогда не будет совпадать «до копейки», поэтому главной задачей проекта стало не устранение расхождений метрик, а обеспечение воспроизводимости и прозрачности учета заказов, продаж и возвратов. Настройка грамотной интеграции хранилища данных с МП возможна тремя способами: Для решения задач клиента командой Qlever были осуществлены следующие работы: В результате реализации клиент получил единое хранилище данных по продажам на маркетплейсах и в собственных магазинах, которое обеспечило компанию надежным источником правды для дальнейшей аналитики. Клиент — производитель электроники с 500+ SKU, торгующий на OZON и Wildberries. Задачей клиента стало внедрение DWH и системы бизнес-аналитики для автоматизации отчетности и ускорения принятия решений по совершенствованию процессов продаж и производства. Основной сложностью проекта стал краеугольный камень всех крупных селлеров: некорректное ведение справочников SKU, складов, регионов и как следствие низкое качество данных при их большом объеме и разнообразии. Номенклатура Склады Регионы Для того, чтобы спроектировать качественное хранилище данных и построить в компании общую отчетность, где заказы, продажи, возвраты товаров с каждого маркетплейса корректно отображаются и относятся именно к той номенклатуре, которой они являются, необходимо было синхронизировать справочники между собой. Для решения задачи эксперты команды Qlever следовали общим принципам работы со справочниками: Использовали внутренние суррогатные ключи в DWH Разработали явные mapping-таблицы по каждому домену Ввели версионирование и датирование Настроили справочники как отдельный слой хранилища (MD/DIM) Разработали правила качества и автоматизировали мониторинг По каждому отдельному направлению были реализованы следующие шаги: Создана «Золотая карточка» товара (Product Master) Произведена нормализация атрибутов Обработаны дубли В мастере оставлен один product_key, маркетплейсные SKU просто маппятся на него Категорийные иерархии и mapping c маркетплейсами Создан единый справочник складов и логистических ролей Настроен мэппинг ID маркетплейсов по схемам FBO/FBS/DBS Реализована агрегация распределенных складов Настроено автоматическое обновление справочника складов Обеспечен контроль качества по складам Создан внутренний справочник регионов и зон Внутренний region_key + иерархия: страна → макрорегион → субъект РФ → город → зона доставки/логистическая зона (как принято внутри компании) Мэппинг регионов маркетплейсов Нормализованы строковые названия и геокодирование Если API дает только строку («МО», «Moscow region», «Московская обл.») — отдельный слой нормализации через справочник с синонимами Настроены единые правила по типам регионов Обеспечен контроль целостности и изменений В работе с качеством данных важным остается факт того, что DWH обеспечивает единую платформу и автоматизацию обработки данных, но не корректирует данные и не способен исправить ошибки человеческого фактора. Для поддержания высокого качества данных важно общее формирование культуры работы с данными в компании: назначение ответственной команды, введение правил, обучение сотрудников. Для этого на процессно-организационном уровне в компании были: Назначены владельцы мастер-областей (data owners) Разработаны регламенты изменения мастер-данных Введен мониторинг качества В результате реализации проекта клиент внедрил полноценную систему управления данными по продажам. Инструменты, методологии и организованная команда помогли селлеру не только получить корректные отчеты, но и повысить общее качество данных, а значит, доверие к аналитике как инструменту принятия решений.
Внедрение корпоративного хранилища данных решает первостепенную задачу аналитики — повышает качество данных и формирует единую версию правды, которая необходима крупным селлерам. Только собрав данные по в единый контур, бизнес получает целостную картину эффективности МП. DWH становится фундаментом, на котором строится устойчивое управление продажами. Если DWH отвечает за точность и полноту данных, то BI способствует скорости и удобству принятия решений. Наглядные дашборды, сквозная аналитика, автоматизированные отчеты с детализацией до SKU демонстрируют полную картину бизнеса в режиме реального времени. Qlever Solutions внедряет корпоративные хранилища данных и BI-системы для компаний отраслей ритейла, eCommerce, производства. Дашборды от Qlever Solutions помогают компаниям держать под контролем ключевые процессы: усиливать продажи, управлять запасами, отслеживать эффективность промо, оперативно реагировать на отклонения в логистике.

Боли и ловушки крупных продавцов на Wildberries, OZON, Яндекс Маркет

Где теряются деньги и достоверность данных

Как решать текущие проблемы с аналитикой МП

Онлайн-сервисы vs DWH + BI


Кейс 1. DWH и BI-аналитика для бренда детской одежды Orby
Подробности реализации — в полном кейсе
Кейс 2. Проблема интеграции с маркетплейсами у поставщика косметики


Кейс 3. Проблема качества данных при работе с маркетплейсами

Номенклатура
Склады
Регионы

Внедрим наглядную аналитику по МП
